请选择协议

协议号母亲姓名脐血编号
{{item.ProtocolId}}{{item.CustName}}{{item.StorageId}}
首页 > 认识脐血 > 脐血应用 > 科研进展

中国科学家筛选出新化合物,有效促进脐带血造血干细胞体外扩增

来源:European Journal of Medicinal Chemistry 时间:2019-06-06

最近,广东医科大学药学院黄云生教授和暨南大学生命科学技术学院王一飞教授的研究团队在37种UM171类似化合物中发现,命名为analog 11的化合物在促进脐带血造血干细胞扩增和维持扩增细胞干性方面具有最高的效力和效率。

这项研究成果已在《欧洲药物化学杂志》(European Journal of Medicinal Chemistry)发表。

造血干细胞是一种具有自我复制和自我更新能力的干细胞,可以分化形成各种造血细胞和免疫细胞。造血干细胞移植已被广泛用于治疗造血系统恶性肿瘤、遗传缺陷、自身免疫性疾病和某些实体瘤等疾病的治疗。

目前用于移植的造血干细胞主要来源于骨髓、外周血和脐带血,其中脐带血具备采集安全无痛、配型成功率高、移植物抗宿主病发生率低且程度较轻等特点而成为宝贵的医疗资源,已成为造血干细胞的重要来源。为了满足获取更多造血干细胞的特殊需求,脐带血体外扩增技术也得到了长足发展。

过去二十年的大量研究表明,转录因子、信号转导物、抗凋亡蛋白、细胞周期调节因子和表观遗传修饰基因等内外部生物物质,都参与了造血干细胞的自我更新和分化之间的平衡控制;Wnt、HOX、Notch、ShhFGF等几种信号传导途径,也被发现可以刺激造血。

遗憾的是,由于扩增能力有限、免疫重建延迟、病毒感染发生率增加、植入失败率高、批次间差异、致癌隐患、成本高和不可控制性等隐患,这些体外扩增方法仍然不适合临床应用。

近年来的研究表明,一些小分子可以非常有效地促进造血干细胞的体外扩增,并具备降低成本,易于操作和精确控制的显著优势,为临床应用带来更大希望,如表观遗传修饰剂、GSK-3b抑制剂、Cu2 +螯合剂、转录因子调节剂、细胞周期抑制剂等都是具有代表性的小分子,但迄今为止,最有效的小分子当属 UM171。

UM171的发现者Anne Mariner和Guy Sauvageau

2014年9月,蒙特利尔大学免疫学和癌症研究所(IRIC)的研究人员Guy Sauvageau和Mariner博士,在《Science》上宣布发现了一种新分子UM171。这是一种嘧啶并吲哚衍生物,可促进造血干细胞的增殖,是多谱系造血再生和造血干细胞移植成功的必要条件。初步临床研究结论已显示了它的诸多益处,包括更快的植入以及更少的感染性并发症和更好的HLA匹配等等。

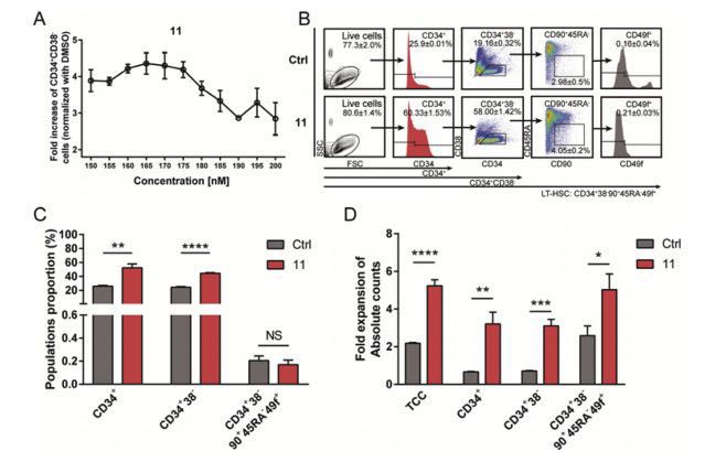
analog 11导致显著的造血干细胞体外扩增效应,具有很强的长期造血干细胞扩增活性

我国研究者在此基础上探索了UM171的结构活性关系,合成了37种类似物并进行了评估,鉴定出几种有效促进脐带血造血干细胞体外扩增的化合物。其中名为analog 11的化合物在促进脐带血造血干细胞扩增和维持扩增细胞干性方面具有最高的效力和效率。

通过analog 11扩增的脐带血造血干细胞保留了集落形成单位(CFU)特性和足够的多谱系分化能力,初步表明,analog 11与造血干细胞体外扩增活性实验中提及的小分子一样有效。

研究人员结合其优异的药理活性和高浓度时的非细胞毒性,断言analog 11是有前途的体外扩增剂之一,其临床潜力值得进一步研究。

如果这种扩增剂最终得到推广,今后只需采集少量的脐带血作为“种子”就可以满足患者临床移植的需要,乃至于储存单份脐带血就能通过扩增满足自身和家庭成员的重复使用,最大限度造福患者健康。


返回列表

上一篇:脐带血单核细胞的神经保护作用研究

下一篇:健康网:五岁女童溺水致大脑损伤 脐带血研究有望助她康复

联系电话:400 830 2007